cxcy@ctgu.edu.cn
0717-6399576
常用下载
首 页
新闻动态
通知公告
成果展示
视频集锦
竹里致学中心
学院概况
学院简介
现任领导
组织架构
师资力量
学院剪影
党群工作
党建工作
人才培养
教育教学
课程通知
竞赛工作
学科竞赛
双创竞赛
大创项目
工作动态
双创活动
双创大讲堂
双创沙龙
基地平台
国家级
省级
安全专栏
安全检查
政策信息
国家政策
省市地方政策
学校政策
TALENT
人才培养
教育教学
-
课程通知
竞赛工作
-
学科竞赛
-
双创竞赛
大创项目
-
工作动态
双创活动
-
双创大讲堂
-
双创沙龙
双创沙龙
当前位置: 首 页 / 人才培养 / 双创活动 / 双创沙龙 / 正文 /
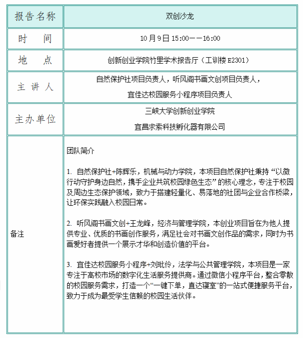
【双创沙龙】第44期 创新创业团队路演
作者: 发布时间:2025年10月09日 16:48 浏览:
———— [创新创业学院] ([2
02
5
年
10
月
9
日
])
友情链接
三峡大学
三峡大学教务处
三峡大学实验与资产管理处
湖北省教育厅
0717-6399576
443002
湖北省宜昌市西陵区大学路8号
Copyright ©2007-2024. All Rights Reserved . 技术支持:湖北云治科技有限公司